2025 牛市投資框架 - AI、合規、美國三大主軸
日期: Sun Dec 29 09:10:22 +0000 2024
標籤:
投資策略牛市佈局選幣原則




來源: @0xkookoo (0xkookoo 🦇🔊🐙)標籤:
投資框架牛市策略AI合規RWADeFi
前言
之前一直認為我的投資分析不成體系,所以從未有過公開的分享。但是隨著過去幾年的 點→線→面→體 的積累,我在幣圈的投資也小有盈利。再加上最近我提前佈局的一些 token 也都逐漸地被市場驗證,被更多大 V 喊單,因此今天也粗淺地分享一下我寫的一個牛市清單。
一. 研究方向
- 本輪牛市大概為 AI + 合規 + 美國 + RWA + Meme
- RWA 目前底層資產大多數都是美元,因此算作美國元素
- Meme 本質上也是 Trump 團隊本輪選舉 Fight 一切不服的精神體現,因此算作美國元素
綜上,本輪牛市三個關鍵詞:AI + 合規 + 美國
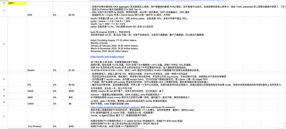
其中 RWA 也會利好 DeFi 和 Layer2,因此我會佈局和研究如下賽道:
- Layer1
- Layer2
- DeFi
- AI
- RWA
- Memecoins
目前 AI 賽道還在深入研究中,最近發展變化太快,等形成體系後會分享我的投資清單。
預期在 2025 年 Q2/Q3 會到達牛市頂峰
二. 投資研究原則
(傾向和必須是不同級別原則)
- 傾向於與 AI、合規、美國 元素有關聯的
- 只投資拿著敢睡覺的 token,即對創始團隊的研究讓我放心
- 傾向於還未突破前高的
- DeFi 中傾向於資金利用率更高的
- 傾向於經過時間和高 TVL 驗證的項目
- 必須沒有被盜記錄
- 傾向於有現金流的
- 傾向於商業模式有飛輪,且會反哺 token 的
- 傾向於開發者持續 commit,Twitter 還在積極更新的
- 傾向於還未上 Binance、Coinbase 的
- 對於高風險代幣,傾向於市值低於 300M
- 傾向於未來 6 個月內 token 解鎖不超過 20% 的,鍾情於全流通的
- 傾向於投資人中有拉盤經驗的
- 傾向於產品已經完成冷啟動的,至少有 1000 個忠實用戶
- 傾向於不超過 15 個 token,否則精力不夠
風險提示
所有內容均為本人當前分析,會有個人傾向,會有思維錯誤,期望更多人交流。不是投資建議,只是個人信息分享。
相關資源
- Telegram 群組(免費):https://t.me/+... (原推文連結)
- 投資清單 Google Excel:https://t.co/7To5iMbZyi
後續更新全部會放在 Google Excel 中。