Amms-rs:EVM 區塊鏈上的 Rust AMM 工具包
來源: @0xmomonifty
日期: Mon Nov 17 14:45:22 +0000 2025
標籤:
Rust工具DeFi開發AMM協議



來源: @0xmomonifty (0xMomo🕊️)日期: 2026-02-17 標籤:
rustammdexdefitoolkit
什麼是 Amms-rs
Amms-rs 是一個用於在 EVM 相容區塊鏈上與自動化做市商(AMMs)互動的 Rust 工具包。它的前身是 cfmms-rs,也是一個非常知名、非常強大的函式庫!
它常用於構建 DEX(去中心化交易所)工具、交易機器人(bots)或套利系統,用於監控 AMM 池子價格、執行模擬交易等操作。
目前支援的協議:
- UniswapV2
- UniswapV3
- Balancer
- ERC4626 Vaults
你也可以直接 Fork 它進行修改來適用自己的程式。
主要模組
Amms-rs 主要分為兩個模組:
state_space 模組
池子 AMM 狀態管理,負責池發現、同步等工作:
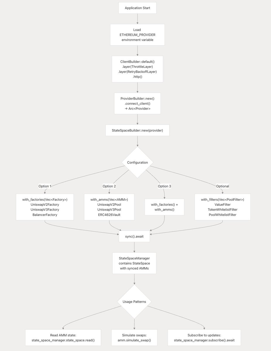
- StateSpaceBuilder - 用於配置和狀態初始化
- StateSpaceManager - 透過 WebSocket 訂閱進行持續同步
- StateSpace - 以地址為鍵的 AMM 實例雜湊映射存儲 (HashMap)
- StateChangeCache - 用於處理鏈重組狀態變更的快取緩衝區
- StateSpaceError - 狀態管理操作中的錯誤類
AMM 模組
AMM 抽象層透過 AutomatedMarketMaker 特徵和 AMM 枚舉定義通用介面,主要擁有:
- address() - 回傳池合約地址
- sync_events() - 回傳狀態更新的事件簽名
- sync(log: Log) - 從事件日誌更新池狀態
- simulate_swap() - 在不修改狀態的情況下計算交換輸出
- simulate_swap_mut() - 計算狀態變更後的兌換輸出
- tokens() - 回傳池中的代幣地址
- calculate_price() - 計算兩種代幣之間的價格
初始化以及同步方法
StateSpaceBuilder
StateSpaceBuilder 是初始化和配置 amms-rs StateSpace 的主入口點,可以設定同步的起始區塊號,以及:
- with_factories() - 配置工廠合約同步
- with_amms() - 直接將 AMM 實例添加到同步
- with_filters() - 配置過濾器同步
這幾個相互之間可以搭配混合使用。
StateSpaceManager
StateSpaceManager 可以在新區塊到達時進行狀態更新,原理是:
- subscribe() - 創建與 RPC 節點的 WebSocket 連接
- 監聽區塊
- 匹配池子的變更簽名
- 更新 AMM 狀態
其中 StateSpace.sync() 是狀態同步的核心:
- 輸入:
[Log]- 當前區塊的事件日誌陣列 - 輸出:
Result<Vec<Address>, StateSpaceError>- 獲取更新後的 AMM 地址
模擬交易
AutomatedMarketMaker::simulate_swap() 方法在本地計算輸出金額而不執行交易,這非常適用於套利檢測、價格報價和 MEV 策略!因為 amms-rs 擁有強大的 AMM 協議實現。
可以直接計算輸出數量、生成 Calldata 等。
以上內容是作者複習總結,如有問題請指正!